足立第二支部
東京都個人タクシー協同組合
メニュー
コンテンツへスキップ
トップページ
支部概要
個人タクシーを目指す方へ
タクシーを呼ぶ
サークル情報
アクセス
お問い合わせ
トップ
›
個人タクシーを目指す方へ
›
局試験 過去問題
局試験 過去問題
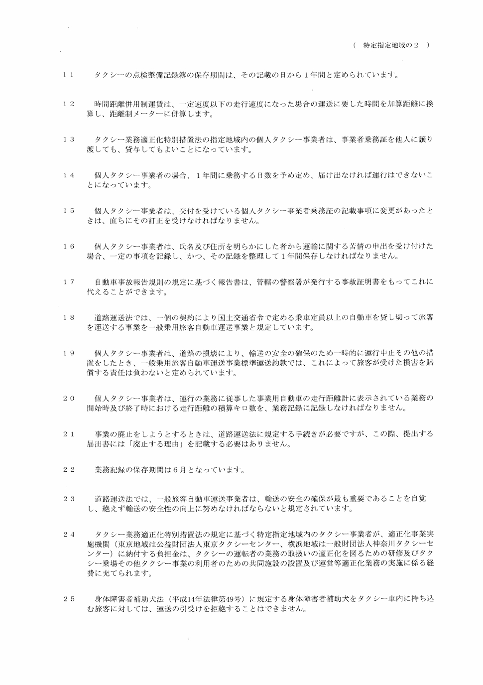
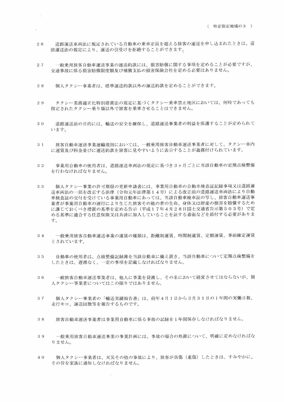
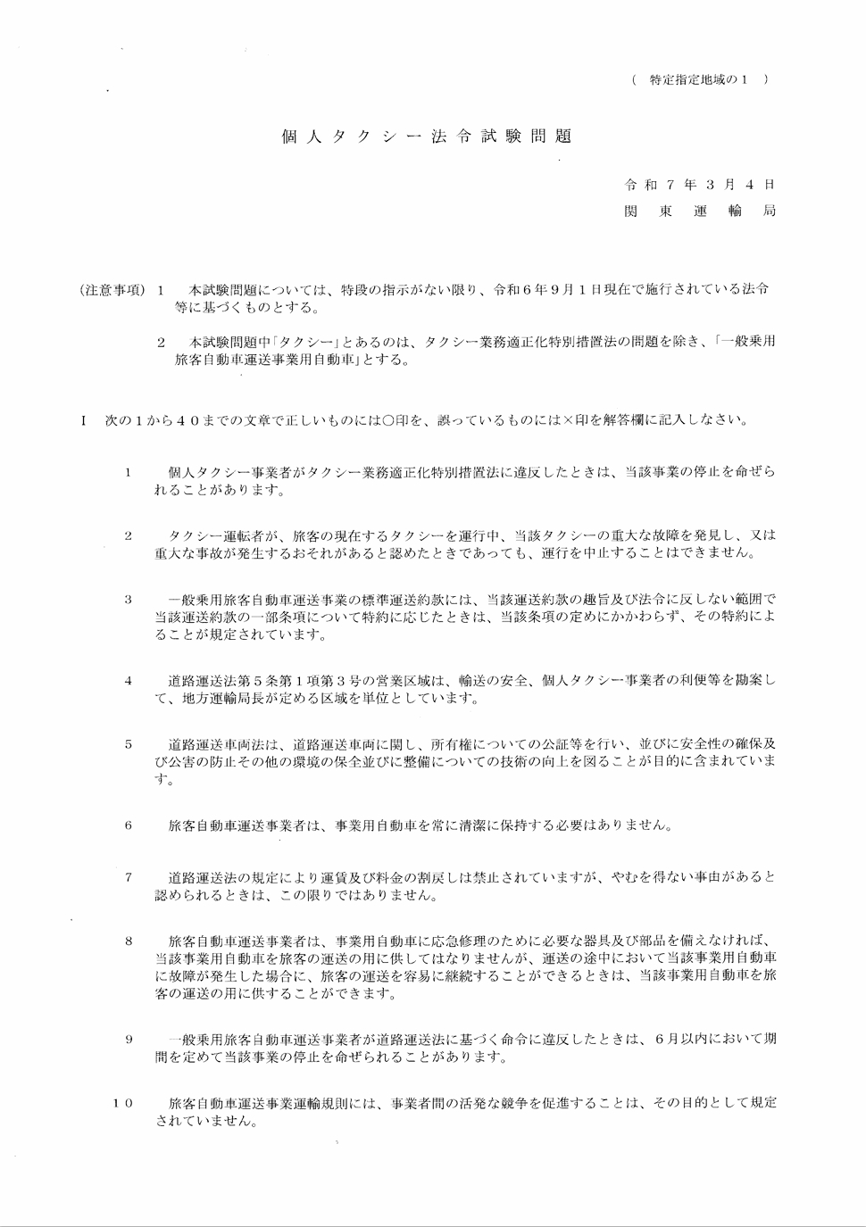
令和7年3月4日実施試験問題